Design & Test impedanzkontrollierter Leiterplatten · Software & Testsysteme zur Fehlerdiagnose auf Leiterplatten
GRS 550
Automatische Fehlersuche auf komplexen Leiterplatten
 
          
          
          
          
          
          
          
           
           
           
           
          
          
         Schrittmotorsteuerung mit Überwachung aller Achsen mit Encoder
Schrittmotorsteuerung mit Überwachung aller Achsen mit Encoder2
Hohe Positioniergenauigkeit ermöglicht die Kontaktierung kleinster IC-Rastermaße
System mit optionalem Unterschrank
<
>
Broschüre download
Der neue GRS550: Der Vorgänger GRS500 setzte Standards in der Elektronikindustrie durch hohe Prüftiefe, Wirtschaftlichkeit und einfache Bedienung. Der neue GRS550 nutzt das gleiche bewährte Bedienkonzept, jedoch eine völlig neue Antriebstechnikgeneration eines namhaften deutschen Herstellers. Dadurch konnte die Verfahrgeschwindigkeit und Positioniergenauigkeit weiter gesteigert werden.
Das bewährte Polar GRS550 Flying Probe Testsystem nun noch leistungsfähiger mit der völlig neu entwickelten Bedieneroberfläche:
Rasche Fehleranalyse auf bestückten Baugruppen
Die Fehleranalyse auf komplexen Elektronikbaugruppen ist keine einfache Aufgabe. Das GRS wurde entwickelt, um eine rasche Fehlerlokalisierung zu ermöglichen und so Ihre wertvolle Zeit effizient zu nutzen, um eine defekte Baugruppe wieder zur Funktion zu bringen. Sie sparen Zeit, Kosten und maximieren Ihren Produktionsertrag.
Prototypen, Kleinserien und Produktneueinführungen bedeuten eine Herausforderung in der Elektronikfertigung.
Wie stellen Sie sicher, dass bei einem Produktneuanlauf sowohl das Testprogramm als auch die Testadapter rechtzeitig verfügbar sind? Das neue Polar GRS550 wurde entwickelt, um Sie zu unterstützen. Das System dient zur Fehlerdiagnose in folgenden Bereichen: Prototypenbau, Produktneuanläufe, Kleinserien, für die ein traditioneller In-Circuit-Test zu teuer ist. Das System bietet umfangreiche Testmöglichkeiten bei gleichzeitig kurzen Vorbereitungszeiten und geringen Kosten. Der Schlüssel dazu ist die extensive Nutzung von CAD-Daten in Kombination mit bewährter Fehlerdiagnose-Technologie. Beim Serienanlauf dient das System zur unverzichtbaren Unterstützung nach dem Funktionstest und ermöglicht maximale Produktionserträge.
Fehlerdiagnose auf Baugruppen mit dem GRS550
Das System eignet sich besonders für die Fehlerdiagnose auf Baugruppen, bei welchen ein adapterbasierender Test keine wirtschaftliche Lösung darstellt. Das GRS550 vergleicht die Charakteristik einer Musterbaugruppe mit den fehlerhaften Boards mittels Knotenimpedanzanalyse und einer Videobilddarstellung, welche den direkten Vergleich von hochauflösenden Bildern der Gutbaugruppe und des Prüflings ermöglicht. Eine leistungsfähige CAD-basierende Reparatursoftware erlaubt die rasche Fehlerverfolgung am fehlerbehafteten Netz.
Ein vielseitiges Kontaktier- und Inspiziersystem
Das GRS550-System kann auf sämtlichen Bauteiltechnologien eingesetzt werden und bietet folgende Funktionen:
Das GRS550 ermöglicht die Fehlerdiagnose auf allen Bauteiltechnologien - von SMT, PTH bis hin zu BGA, wobei das System die Testpunkte automatisch auf die zugänglichen Stellen der Netze positioniert.
Knotenimpedanzanalyse
Das GRS550 Flying Probe System erkennt Fehlbestückungen, Kurzschlüsse, Unterbrechungen, fehlerhafte Lötstellen etc. durch eine detaillierte Analyse der dynamischen Knotenimpedanz jedes Netzes. Die Impedanz-Kennlinien des Prüflings werden mit jenen des Gutmusters verglichen und bei Toleranzüberschreitung als Fehlerhaft markiert. Dieses Prüfverfahren erfordert keine Bauteilbibliotheken und kann auf sämtlichen Bauteiltechnologien angewandt werden
Optionale Erweiterungen zu GRS550:
Option Active Test
Option Active Test für Messungen im Aktivzustand der Baugruppe. Ergänzend zum unversorgten Test mittels Signaturanalyse wird die Baugruppe versorgt und es können Spannungen und Signalverläufe mit dem neuen "GRS550 Active Test" aufgenommen werden. Für die Aktivierung der Stromversorgung und zur Stimulierung des Messobjekts stehen Digital Ein-/Ausgänge zur Verfügung. Active Test basiert auf National Instruments LabVIEW und TestStand Software.
GRS550 Active Test ermöglicht automatische Prüfabläufe mit Gut/Schlecht-Bewertungen und einer umfassenden Protokollierung.
Durch die hinterlegten CAD-Daten können Bauteil-Pins und Testpunkte ganz einfach über die Bauteil- und Pinnummer angefahren werden. Die GRS550 Software erledigt die Umrechnung in XY-Koordinaten. (Broschüre)
Option Active Vision:
Die neue Option Active Vision ermöglicht eine automatische optische Inspektion Ihrer Baugruppen. Basierend auf der leistungsfähigen Software NI Vision von National Instruments wird das GRS550 System um vollautomatische Bildauswertung zur Erkennung von Bauteilpräsenz, Bauteilpolung, Bauteilbeschriftung erweitert.
Option Boundary Scan Test:
Diese gemeinsam mit der Firma GÖPEL entwickelte Option ergänzt das Active Test Grundmodul um Boundary Scan Test. Stimulieren Sie Ihre Baugruppen mit Boundary Scan und nutzen Sie die Testnadel des GRS550 um Logikpegel, Schaltzustände und Signalformen von Schaltungsnetzen zu überprüfen. Mit der Option Active Vision können z.B. über Boundary Scan aktivierte Anzeigeelemente auch optisch überprüft und ausgewertet werden.
Die Boundary Scan Integration wird in drei Ausbaustufen angeboten:
CAD-Darstellung und "Virtuelles Röntgen"
Die grafische Reparatursoftware des GRS550 ermöglich den Import von über 20 verschiedenen CAD-Formaten und erlaubt das Kennzeichnen von fehlerhaften Netzen. Über das "virtuelle Röntgen" kann das Netz selbst durch die Innenlagen verfolgt werden.
Die GRS550 Software ist auch als Offline-Reparaturversion verfügbar
Videobild-Vergleich
Zusätzlich zum elektrischen Vergleich von Gutmuster und Prüfling nutzt das GRS die eingebaute Kamera um hochauflösende Bilder der gesamten Baugruppe aufzunehmen und zu speichern. Einzelne Bilder können dann für den Live-Vergleich mit dem Prüfling ausgewählt und zu einer Sequenz zusammengefasst werden. Diese Funktion ist ideal für die Überprüfung von Schalterstellungen, Bauteilbezeichnungen, fehlerhaften Lötstellen, etc.
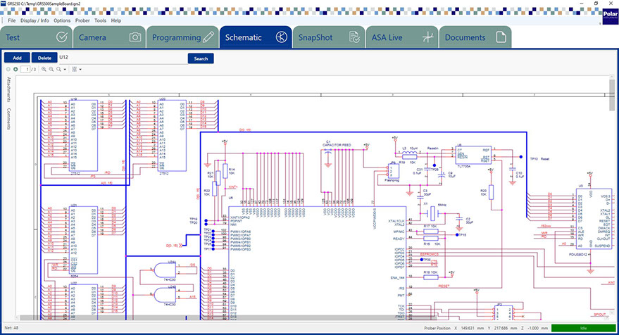
Schaltplandarstellung
Zusätzlich zur Darstellung des CAD-Layouts wird auch der Schaltplan der Baugruppe angezeigt. Bauteile oder fehlerhafte Netze können per Mausklick markiert und im Schaltplan lokalisiert werden. Das mühsame Suchen in gedruckten Schaltplänen gehört damit der Vergangenheit an.
Der Kostenvorteil
Das System wurde für lange Lebensdauer, Flexibilität und niedrige Betriebskosten ausgelegt. Somit können Sie Ihre Testkosten über viele Jahre drastisch reduzieren und eine große Baugruppenvielfalt abdecken.
Das System bietet optimale Unterstützung wenn Sie:
Das GRS550 unterstützt die folgenden CAD-Formate:
Bartels Autoengineer
Boardmaker
Cadstar
Eagle
Fabmaster
GenCAD
Gerber
Hyperlynx
Kades-G
IPC-D-356
Lavenir
Mentor Boardstation
Mentor Integra
OrCAD
PADS Power PCB
PCAD
PCAD 2002
Prisma
Protel
Theda
Seetrax Ranger
SuperMax ECAD
TARGET 3001!
Theda
Toshiba
Veribest
Visula
Vutrax
Diese Liste wird kontinuierlich erweitert. Wenn das von Ihnen benötigte CAD-System nicht angeführt ist, so senden Sie eine Email an germany@polarinstruments.eu
Detailinformationen über die unterstützten Formate finden Sie in Applikationsschrift AP207
Das System besteht aus folgenden Komponenten:
Präzisions-Flying Probe System mit zwei integrierten Videokameras, PC-basierenden Steuerrechner inkl. 24" High Resolution TFT Monitor, GRS500BXd Knotenimpedanz-Analysator und die leistungsfähige grafische Reparatursoftware zur Verfolgung von Leiterbahnen mittels "Virtuellem Röntgen" und Videobild-Vergleichsfunktion.
 
        Polar instruments GmbH
Aichereben 16
4865 Nussdorf am Attersee
Austria
+43 7666 20041-0
Fax +43 7666 20041-20
Polar Instruments (Asia Pacific) Pte Ltd
Interlocal Centre, #07-23
100G, Pasir Panjang Road,
Singapore 118523
+65 6873 7470 / +65 6873 7470
Fax +65 6872 7471
mail@polarinstruments.asia
www.polarinstruments.asia
 
          
          
          
          
          
          
          
           
           
           
           
           
           
         HOME
PRODUKTE
TETSYSTEME FÜR DIE ELEKTRONIKFERTIGUNG
TETSYSTEME FÜR DIE ELEKTRONIKREPARATUR
TESTSYSTEME FÜR SIGNALINTEGRITÄT
IMPEDANZMESSUNG AUF LEITERPLATTEN
DÄMPFUNGSMESSUNG AUF LEITERPLATTEN
ATLAS VNA
IMPEDANZBERECHNUNG
MULTILAYER-LAGENAUFBAUDOKUMENTATION
ZUVERLÄSSIKEITSPRÜFUNGEN AN LEITERPLATTEN
SUPPORT
KONTAKT
PRESSE